Skip to content

HE60R Garage Door Opener

The he60r cover platform allows you to control a HomEntry HE60R garage door opener. These units were made by Chamberlain and sold through Bunnings. It is likely that this component will also work with other older Chamberlain garage door openers. It is not currently compatible with newer Chamberlain units that use the Security+ 2.0 protocol.

This component makes use of the HE60R keypad communication interface. This is a single-wire half duplex serial connection and requires a UART Bus component to be configured. The uart must be set to 1200 baud, EVEN parity. See below for a sample hardware interface.

# Example configuration entry
uart:
- id: door_uart
baud_rate: 1200
parity: even
stop_bits: 1
tx_pin: GPIOXX
rx_pin: GPIOXX
cover:
platform: he60r
id: garage_door
name: Garage Door
  • open_duration (Optional, Time): The time required for the door to fully open from the closed position. Default 15s.
  • close_duration (Optional, Time): The time required for the door to fully close from the open position. Default 15s.
  • All other options from Cover.

The open and close duration serve to estimate the position to provide feedback during travel and for partial open/close requests. These can be adjusted according to your door’s actual operation. Enabling DEBUG logging will report the actual open and close times which will help to refine these timings.

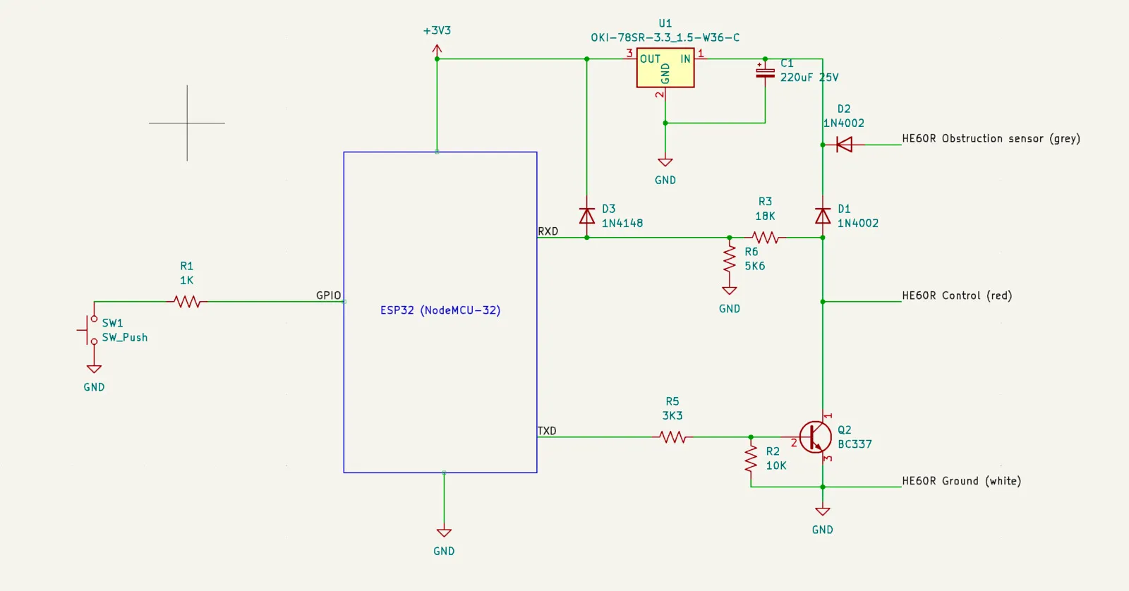
A sample circuit is shown below which also draws power from the HE60R - note that the 3.3V regulator must be a switching type, a linear regulator would draw too much current and run hot. You can of course simply power the ESP32 via USB from 5V. This circuit also includes a manual control button connected to a GPIO.

Any microcontroller board supported by ESPHome should be suitable for this application.

Note that this circuit inverts the TX line. A configuration for this would look something like:

# Example configuration entry
uart:
- id: door_uart
baud_rate: 1200
parity: even
stop_bits: 1
tx_pin:
number: GPIOXX
inverted: true
rx_pin: GPIOXX
cover:
platform: he60r
id: garage_door
name: Garage Door
binary_sensor:
- platform: gpio
pin:
number: GPIOXX
inverted: true
mode:
input: true
pullup: true
name: "Garage Door Manual Button"
# debounce the switch
filters:
- delayed_on: 50ms
- delayed_off: 50ms
on_press:
then:
- cover.toggle: garage_door